探索 TinyVue 组件库系列之入门指南1:概述
你好,我是 Kagol,个人公众号:前端开源星球。
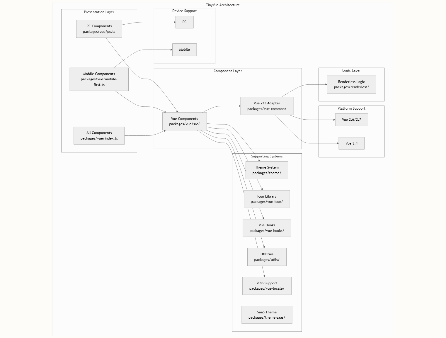
TinyVue 是一个企业级 UI 组件库,旨在为构建现代 Web 应用程序提供全面的解决方案。它以灵活性和跨平台兼容性为核心设计理念,提供 104+ 个简洁、易用且功能强大的组件,可无缝运行于 Vue.js 2 和 Vue.js 3,以及 PC 和移动设备。该库强调一套代码的理念——相同的组件代码可在不同的 Vue 版本和设备平台上运行,显著降低了企业应用的维护成本。
核心架构
TinyVue 采用先进的无渲染组件架构,将展示逻辑与业务逻辑分离。这种设计模式使组件能够在不同场景下高度定制和复用。该架构基于使用 pnpm workspaces 的monorepo 结构构建,高效管理多个相互依赖的包,同时确保整个代码库的版本一致性。
无渲染方法意味着组件没有固定的展示层——相反,它们暴露纯逻辑,可被任何 UI 模板或框架消费。这使得 TinyVue 特别适合低代码平台和需要通过配置驱动开发进行大量定制的场景。
架构图

核心特性
TinyVue 提供了一套为企业级应用设计的全面功能:
| 特性 | 描述 |
|---|---|
| 跨版本兼容性 | 通过 vue-common 适配器层,一个代码库同时支持 Vue.js 2 (2.6/2.7) 和 Vue.js 3 (3.4+) |
| 跨平台支持 | 相同的组件可在 PC 和移动设备上运行,并提供专门的移动优先模式 |
| 104+ 组件 | 涵盖表单、数据展示、导航、反馈等方面的丰富组件库 |
| 无渲染架构 | 逻辑与展示分离,实现最大程度的定制化和框架可移植性 |
| 主题定制 | 包含设计令牌的完整主题系统,提供标准、暗色、Aurora 和 SaaS 主题 |
| 国际化 | 内置 i18n 支持,提供多地区语言包 |
| 配置驱动 | 组件支持配置驱动开发,非常适合低代码平台 |
| TypeScript 支持 | 完整的 TypeScript 支持,提升开发体验 |
可视化项目结构
monorepo 结构组织为三个主要目录,每个目录都有明确的用途:
tiny-vue/
├── packages/ │ ├── vue/ # 主组件库(104+ 组件)
│ │ ├── src/ # 组件实现
│ │ ├── pc.ts # PC 端组件入口
│ │ ├── mobile-first.ts # 移动优先组件入口
│ │ └── index.ts # 所有组件入口
│ ├── renderless/ # 逻辑/无渲染层
│ ├── vue-common/ # Vue 2/3 兼容适配器
│ ├── theme/ # 基础主题系统
│ ├── theme-saas/ # SaaS 主题变体
│ ├── vue-icon/ # 图标组件
│ ├── vue-hooks/ # Vue hooks 和组合式 API
│ ├── vue-directive/ # Vue 指令
│ ├── vue-locale/ # 国际化
│ ├── utils/ # 工具函数
│ └── vue-runtime/ # 运行时支持
├── examples/ # 示例代码和文档
│ ├── vue3/ # Vue 3 开发环境
│ ├── vue2/ # Vue 2 开发环境
│ └── sites/ # 官方文档站点
└── internals/ # 内部工具和构建脚本
├── cli/ # 构建和 CLI 工具
├── automate/ # 自动化脚本
└── unplugin-virtual-template/ # Vite 插件
组件架构模式
每个 TinyVue 组件都遵循一致的三层架构:
- 无渲染层 (
packages/renderless/src/):包含纯业务逻辑,无 UI 依赖。例如,Button 组件的handleClick函数管理点击事件、计时器逻辑和状态变更,不涉及任何 DOM 操作packages/renderless/src/button/index.ts - 适配器层 (
packages/vue-common/src/adapter/):通过抽象框架特定 API 提供 Vue 2/3 兼容性。这使得相同的无渲染逻辑可在不同 Vue 版本上工作packages/vue-common/src/adapter/index.ts - 展示层 (
packages/vue/src/):包含实际的 UI 模板,有独立的 PC 和移动端变体。例如,Button 组件有独立的 PC 和移动优先 Vue 文件,它们消费相同的无渲染逻辑packages/vue/src/button/
这种分离实现了真正的跨平台和跨框架可移植性——理论上,无渲染逻辑可以与 React、Angular 或其他框架一起使用,只需替换展示层即可。
开发环境
开始使用 TinyVue 开发,你需要安装 Node.js 18+ 和 pnpm 9.5+。该项目使用 pnpm workspaces 高效管理多个包的依赖 package.json。提供 Vue 2 和 Vue 3 的开发环境:
- Vue 3:运行
pnpm dev启动 Vue 3 开发服务器,访问 http://127.0.0.1:7130/ - Vue 2:运行
pnpm dev2启动 Vue 2 开发环境 - 文档:运行
pnpm site在本地启动官方文档站点
monorepo 使用 pnpm catalog 对 Vue、TypeScript、Vite 和 Playwright 等核心依赖进行统一版本管理。这确保了所有包的一致性,并使升级变得简单 pnpm-workspace.yaml。
安装和使用
安装 TinyVue 非常简单。对于 Vue 3 应用程序:
npm i @opentiny/vue@3
对于 Vue 2 应用程序:
npm i @opentiny/vue@2
安装后,你可以这样使用组件:
<script lang="ts" setup>
import { Button as TinyButton } from '@opentiny/vue'
</script>
<template>
<tiny-button>Tiny Vue</tiny-button>
</template>
这种简洁性掩盖了其复杂的底层架构——你使用的 Button 组件由无渲染逻辑、Vue 2/3 适配器和主题基础设施支撑,使其在不同平台上保持一致的工作方式。
社区和生态
TinyVue 是一个 MIT 许可的开源项目,欢迎全球开发者贡献。该项目强调社区协作,有明确的贡献指南 CONTRIBUTING.md。社区成员可以通过以下方式加入:
- 官方微信助手:
opentiny-official - 邮件列表:
opentiny@googlegroups.com - GitHub Issues 和 Pull Requests
该库已投入生产环境,使用 Vitest 进行单元测试,Playwright 进行跨不同浏览器和平台的端到端测试,拥有广泛的自动化测试。
小结
TinyVue 独特的架构和全面的功能集使其成为构建需要灵活性、可维护性和跨平台支持的企业应用的绝佳选择。无论你是从头开始构建新应用还是迁移现有代码库,TinyVue 都能提供成功的工具和模式。
联系我们
GitHub:https://github.com/opentiny/tiny-vue(欢迎 Star ⭐)
官网:https://opentiny.design/tiny-vue
个人博客:kagol.com.cn
小助手微信:opentiny-official
公众号:OpenTiny
更多推荐



所有评论(0)